
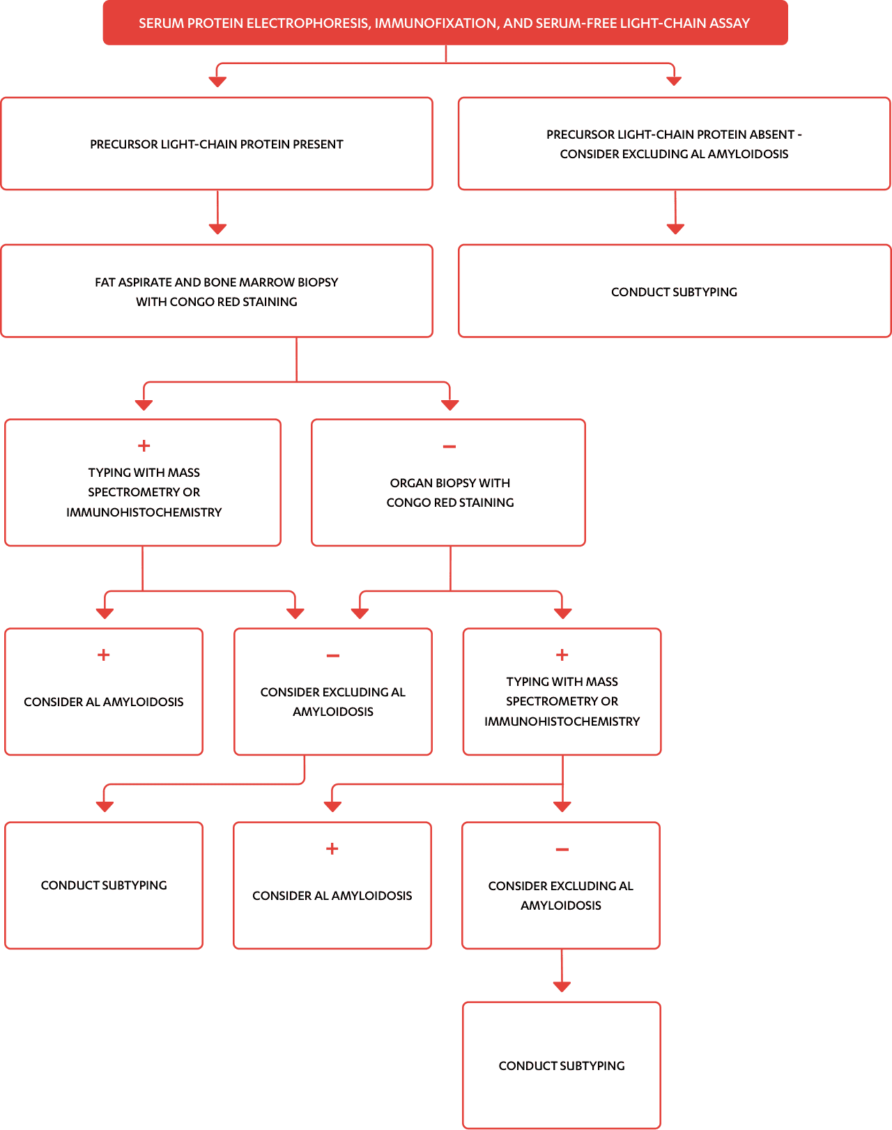
AL amyloidosis is a multifaceted disease that requires many considerations. Find out about the potential factors and tests for patients with suspected AL amyloidosis and how to subtype patients once a positive AL amyloid biopsy has been obtained.
Disclaimer: The information in this section is being provided for educational purposes and is not intended to suggest or recommend any manner or method of diagnosis or treatment.
Here are the various factors and tests to consider when AL amyloidosis is suspected.
DPD=3,3-diphosphono-1,2-propanodicarboxylic acid; PYP=pyrophosphate; TTR=transthyretin.
TTR=transthyretin.




